Instance Verification Kit (IVK)
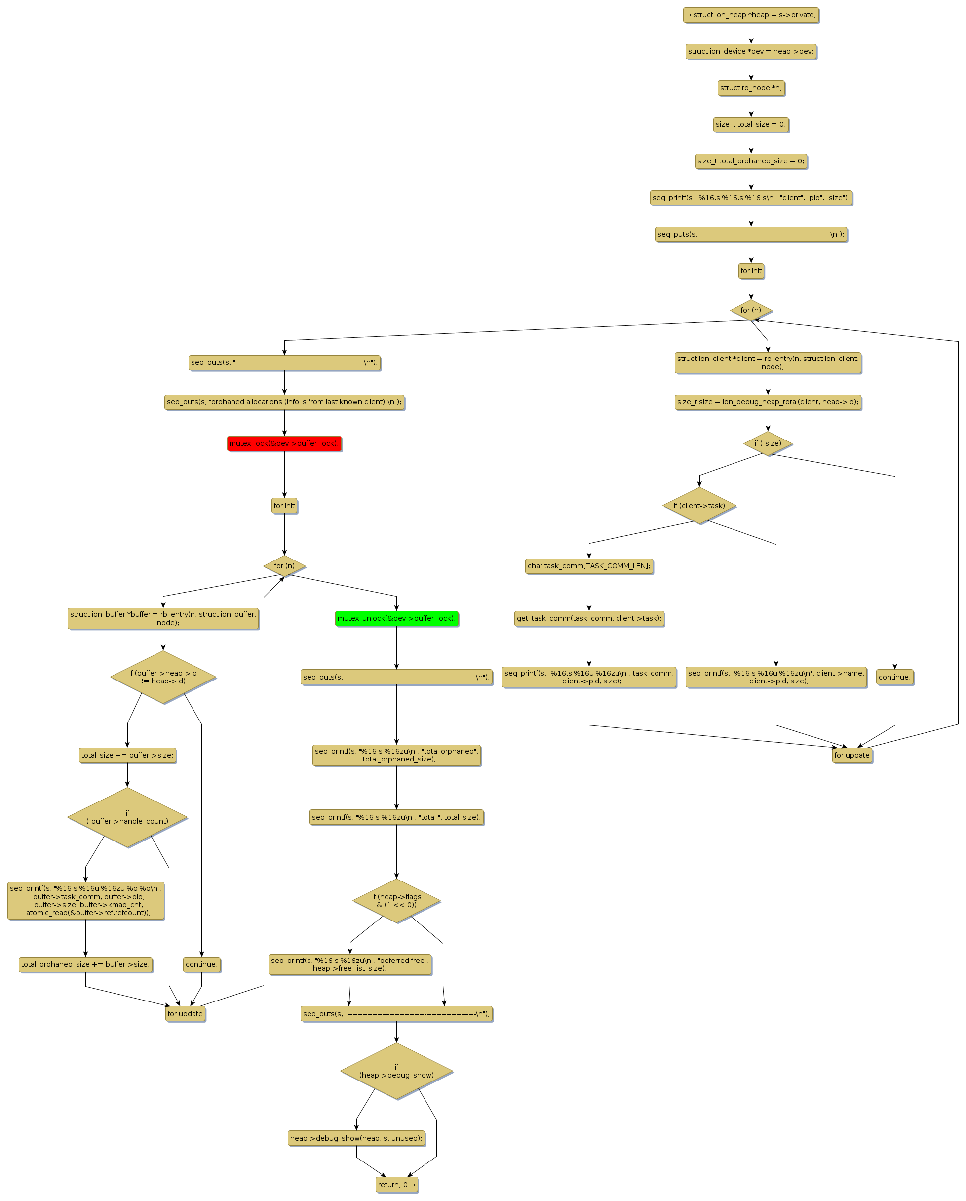
mutex lock @ [35265+30+/linux-3.19-rc1/drivers/staging/android/ion/ion.c]
Instance Signature: buffer_lock
|
The Matching Pair Graph:
|
|
Function Name
|
Control Flow Graph (CFG)
|
Events Flow Graph (EFG)
|
Source Correspondence
|
|
ion_debug_heap_show
|
|
|
[34280+19+/linux-3.19-rc1/drivers/staging/android/ion/ion.c]
|